Актуальность темы заключается в том, что в наше время существует большое количество учебных заведений и в тысячи раз больше учащихся. Так же существует аттестация, которая позволяет следить за успеваемостью этих самых учащихся. Рассмотрим аттестацию на примере высшего учебного заведения.
Во время проверки знаний студентов поступает огромный объем информации в первую очередь в деканаты, которым нужно систематизировать ее. Вот именно для этого и предназначена моя программа.
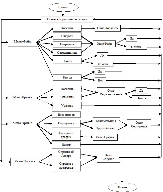
Она позволит:
- Вводить данные в файл: ФИО студентов, наименования предметов, таблицы аттестации каждого студента по каждому предмету.
- Контролировать введенную информацию путем выдачи таблицы.
- Определить баллы средней аттестации каждого студента.
- Выводить списки студентов, имеющих средний балл меньше 1.
- Выводить списки студентов с указанием их среднего балла, отсортированного в порядке убывания среднего балла.
Целями моей работы являются, как показать качество освоения материала курса и практические навыки по применению методик разработки программных систем в объектно-ориентированной среде Delphi, так и формирование начальных навыков самостоятельного творческого решения профессиональных задач с применением средств, методов и языков объектно-ориентированного программирования. Задача: создать программу «Аттестация» по заявленным преподавателем требованиям.
Для осуществления своих целей и задачи я решила использовать Delphi7, потому что это более полная и удобная версия объектно-ориентированной среде Delphi.
Ищите где купить пакеты с логотипом, тогда советую вам компанию ppaket - тут вы сможете заказать производство пакетов.
Скачать курсовую работу аттестация.
Похожие материалы
- Разработка программы подсчета калорий в продуктах
- Разработка программы библиотека на Языке Delphi
- Экзаменационная ведомость курсовая работа
- Разработка программы библиотека
